8 年
手机商铺
技术资料/正文
79 人阅读发布时间:2025-03-10 09:39
睡眠剥夺与多种疾病相关,包括代谢紊乱、免疫异常及生殖功能障碍。卵巢早衰(POI)以卵巢功能过早衰退为特征,但其与SD的关联尚未明确。
青岛农业大学联合内蒙古大学、意大利罗马第二大学在《Theranostics》发表文章 “Sleep deprivation causes gut dysbiosis impacting onsystemic metabolomics leading to premature ovarianinsufficiency in adolescent mice ”,研究发现SD通过肠道菌群-代谢轴破坏卵巢功能,为POI的发病机制提供新视角。

研究背景:
睡眠剥夺(SD)对健康的影响广泛,但对女性卵泡发育的作用尚不明确。研究旨在探讨SD对青春期雌性小鼠卵巢功能的影响及其机制。
研究方法:
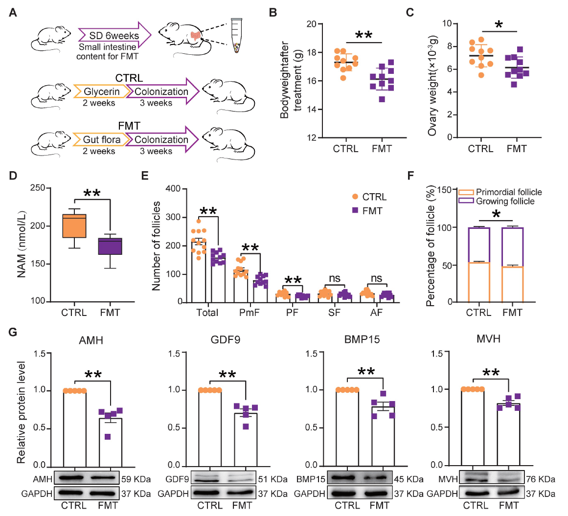
建立3周龄雌性小鼠SD模型(每天20小时SD,持续6周),分析肠道菌群、全身代谢组学与卵巢功能(卵泡动态、卵母细胞质量、生殖性能)的关联。通过粪便微生物移植(FMT)和烟酰胺(NAM)补充实验验证机制。
主要研究:
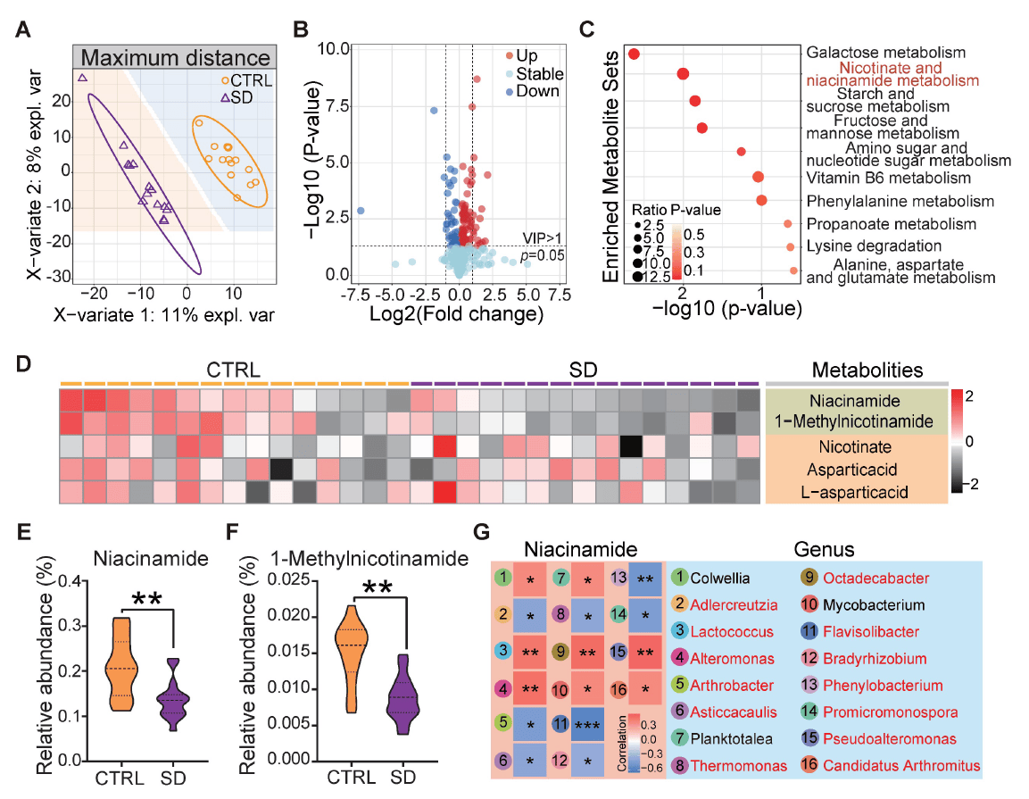
1. SD导致肠道菌群失调
- 菌群变化:SD组肠道菌群多样性降低,厚壁菌门减少,拟杆菌门、变形菌门增加;特定菌属(如Allobaculum、Desulfovibrio)丰度显著改变。
- 肠道屏障受损:SD组肠绒毛高度降低,紧密连接蛋白(Claudin-1、Occludin)表达减少,炎症因子(IL-6、TNF-α)升高。

2. 全身代谢紊乱:
- 代谢通路异常:SD组血清代谢物差异显著,烟酸/烟酰胺(NAM)代谢通路富集度最高,NAM水平显著降低。
- 相关性分析:NAM水平与特定肠道菌属(如Lactococcus、Pseudoalteromonas)显著相关。

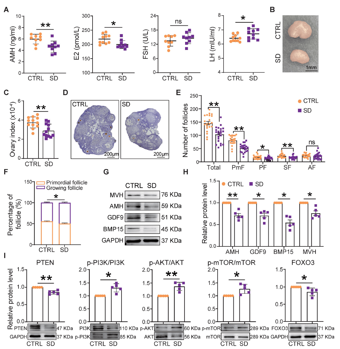
3. 卵巢功能受损:
- 卵泡动态异常:SD组原始卵泡(PmF)数量减少,生长卵泡比例增加,AMH、E2水平下降,LH水平升高。
- 卵母细胞质量下降:SD组卵母细胞减数分裂异常(纺锤体缺陷、染色体错配),线粒体功能相关基因(如Ndufa6、Cox6c)表达下调。
- 生殖性能下降:SD组受孕率降低,假孕/流产率升高。

4. 机制验证:
- FMT实验:移植SD组肠道菌群可诱导正常小鼠出现POI表型(NAM水平降低、卵泡减少)。
- NAM补充:200 mg/kg NAM显著改善SD组卵泡数量、卵母细胞成熟及生殖性能。

机制探讨:
- 肠道菌群-代谢轴:SD通过破坏肠道菌群平衡,导致NAM代谢异常,进而影响卵巢功能。
- 线粒体功能障碍:NAM缺乏可能通过抑制线粒体氧化磷酸化,导致卵母细胞质量下降。
- 卵泡激活失衡:SD促进原始卵泡过度激活,加速卵巢储备耗竭。
研究意义:
1. 首次揭示SD与POI的因果关系:SD通过肠道菌群失调和代谢紊乱诱导青春期小鼠POI,为临床睡眠障碍与生殖疾病的关联提供实验依据。
2. 干预策略:NAM补充可能成为缓解SD相关卵巢损伤的潜在疗法。
未来方向:
- 探索肠道菌群代谢物(如NAM)在POI中的作用靶点。
- 开发基于肠道菌群的干预策略(如益生菌或代谢物补充)。
- 研究SD对人类卵巢功能的长期影响及临床干预方案。