8 年
手机商铺
技术资料/正文
76 人阅读发布时间:2025-03-06 11:07
Science Advances \ 探究跑步后跟腱胶原蛋白变性与跟腱病的关系,为跟腱病的诊疗提供新方向
研究背景:
跟腱病在人群中日益常见,其发病机制尚不明晰,现有研究多为体外实验,体内研究有限,且缺乏有效诊断方法。本研究旨在探究跑步后跟腱胶原蛋白的体内变化,明确跟腱病的发病机制,并开发新的成像诊断方法。
中山大学附属第五医院李旸研究员、李绍林教授、李曼研究员团队合作在《Science Advances》发表文章“Collagen denaturation in post-run Achilles tendons and Achilles tendinopathy: In vivo mechanophysiology and magnetic resonance imaging”,为我们理解和检测运动对跟腱胶原纤维和分子结构的影响提供了新的视角和关键证据。 论文探究了跑步后跟腱胶原蛋白变性与跟腱病的关系,为跟腱病的诊疗提供了新方向。

实验设计:
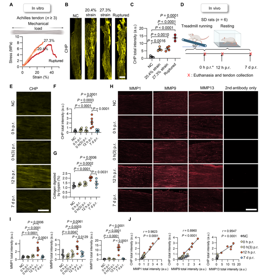
用不同跑步方案处理大鼠,检测跟腱变化;构建小鼠跟腱损伤模型,用探针检测体内胶原蛋白变性,开发对比剂进行MRI成像。
实验结果:
1, 体内胶原蛋白变性:体外实验显示机械加载可使胶原蛋白变性;体内实验表明,运动时跟腱胶原蛋白分子未展开,运动后12小时变性增加,7天恢复,与MMPs浓度相关。

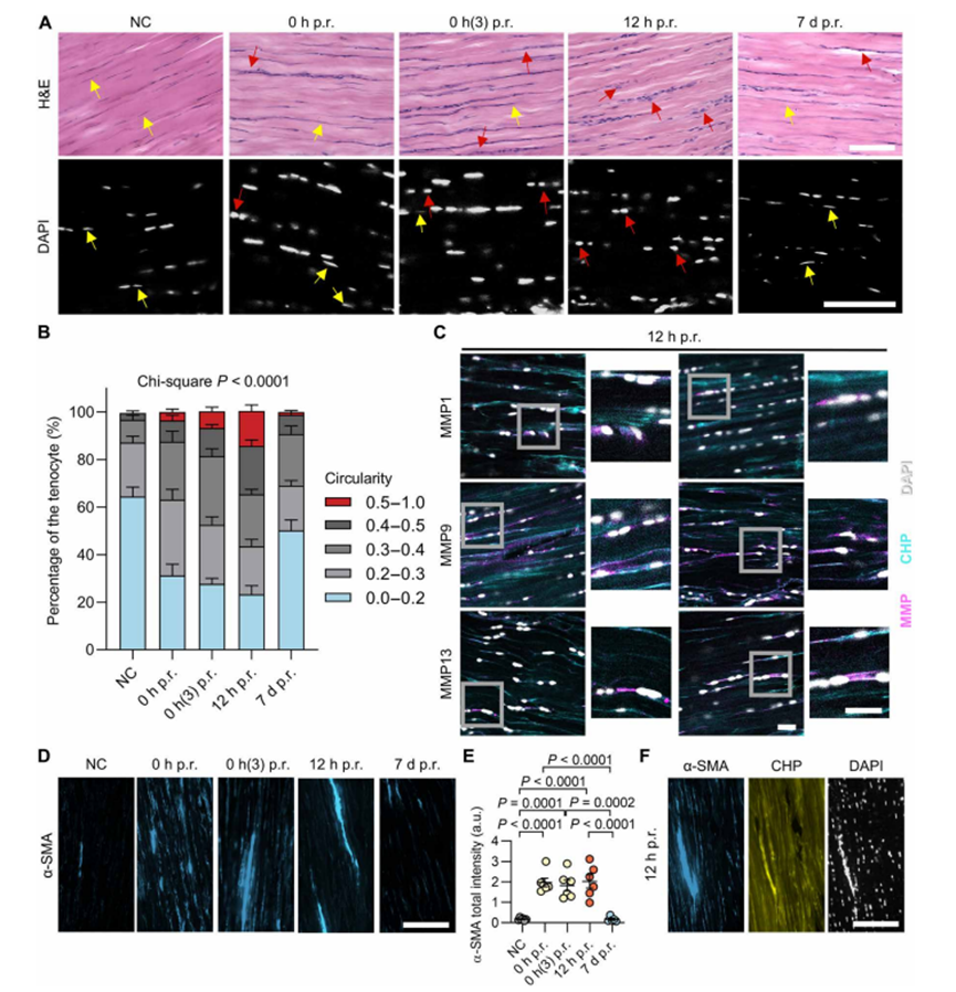
2, 胶原纤维组织恢复:运动后胶原纤维紊乱,2 - 7天逐渐恢复正常排列。

3, 细胞形态和基因表达改变:跟腱细胞形态在运动后改变,MMPs和α - SMA表达上调,基因表达变化涉及多种生物过程。

4, 长期跑步的影响:长期跑步使大鼠跟腱变性胶原蛋白积累,出现跟腱病特征。

5, 体内检测和MRI成像:CHP能在体内靶向变性胶原蛋白,Gd - Cy5 - CHP对比剂可实现跟腱损伤的MRI成像。

实验中使用跑步训练设备:
一次性跑步机跑步实验:
30只SD大鼠随机分为五组(每组n = 6):运动后0小时组、运动后0小时(3小时跑步)组、运动后12小时组、运动后7天组和笼养对照组。除运动后0小时(3小时跑步)组的大鼠在跑步机上以相同速度跑3小时外,其他跑步组的大鼠均在跑步机(KW-PT,南京卡尔文生物科技有限公司)上以10°坡度、20m/min的速度跑1小时。跑步前,大鼠先以12 - 20m/min的速度逐渐增加进行10分钟的适应性训练。跑步过程中,通过气流和跑步机后部的轻微电刺激促使大鼠持续运动,实验全程使用气流催促所有大鼠跑步。对于跑离皮带的大鼠,在跑步机后端施加轻微电刺激使其返回跑步。在运动后0小时(立即)、12小时或7天,对大鼠实施处死并采集跟腱(图1D以及表S1和S2)。笼养对照组的大鼠在整个研究期间保持正常活动,不进行跑步,与运动后12小时组的大鼠同时处死。为更好地观察跑步后休息阶段跟腱的变化,将16只SD大鼠分为四组(每组n = 4):运动后12小时组、运动后2天组、运动后4天组和运动后7天组。
长期跑步机跑步实验:
20只动物随机分为四组(每组n = 5):4周跑步组、12周跑步组、4周对照组和12周对照组。跑步组的大鼠每周5天、每天在10°坡度的跑步机上跑1小时,持续4周或12周。在第1周,跑步的时长和速度逐渐增加,直至大鼠能够以17m/min的速度跑1小时(表S5)。从第2周起,速度设定为20m/min。笼养对照组的大鼠在整个研究期间保持正常的笼内活动。在第4周或12周结束后,对跑步组和对照组的大鼠实施处死并采集跟腱(图5A)。为尽量减少跑步的即时影响,所有大鼠在跑步组完成最后1小时跑步训练的24小时后同时处死。
研究结论:
运动后胶原蛋白变性可能是组织修复的一种机制,而非机械损伤的直接结果;长期疲劳加载会导致跟腱病,跟腱病可能并非由机械诱导的胶原蛋白变性引发,运动后胶原蛋白变性与蛋白酶介导的降解和重塑有关;开发的对比剂为跟腱病诊断带来新方法。
论文信息:
Collagen denaturation in post-run Achilles tendons and Achilles tendinopathy: In vivo mechanophysiology and magnetic resonance imaging
Yijie Fang*†, Dantian Zhu†, Jingyue Wei†, Lei Qian†, Rongmao Qiu , Taoyu Jia , Kui Huang, Suwen Zhao, Jun Ouyang, Man Li*, Shaolin Li*, Yang Li*
Sci. Adv. 10, eado2015 (2024).
https://www.science.org/doi/10.1126/sciadv.ado2015