8 年
手机商铺
技术资料/正文
61 人阅读发布时间:2025-03-03 09:53
Aging Cell \ β -羟基丁酸可诱导组蛋白β -羟基丁酰化,改善肌肉萎缩和运动功能,治疗肌肉减少症。
文章介绍:
肌肉减少症是一种普遍存在的与年龄相关的疾病,其特征为肌肉质量、力量和功能逐渐下降。通常,个体在40岁左右就可能开始出现相关症状,而在75岁之后,病情进展会加速(Roubenoff & Hughes, 2000)。肌肉减少症对老年人群影响重大,会导致残疾、虚弱,并降低生活质量(Rong等人, 2020; Manrique-Espinoza等人, 2017)。该疾病的潜在病因较为复杂,涉及多种因素。信号通路失调,尤其是线粒体稳态的破坏,会损害肌肉细胞的能量生成能力,这与肌肉减少症的发病有关(Boengler等人, 2017; Yin等人, 2021)。尽管肌肉减少症对老年人群影响显著,但目前尚无专门针对该疾病的获批药物干预措施。这凸显了迫切需要寻找其他方法来预防或减缓肌肉减少症的进展。
南昌大学生命科学学院联合中科院昆明动物所在《Aging Cell》发表文章“Histone β-hydroxybutyrylation is critical in reversal of sarcopenia”,通过线虫和小鼠模型研究发现,β -羟基丁酸(β -HB)可诱导组蛋白β -羟基丁酰化(Kbhb),提升线粒体功能,进而改善肌肉萎缩和运动功能,为治疗肌肉减少症提供了新方向。
研究背景:
肌肉减少症与衰老相关,会导致肌肉质量和功能下降,目前缺乏有效药物治疗。热量限制(CR)、生酮饮食(KD)和运动等干预措施可缓解肌肉减少症,且会提高β -HB水平,但β -HB在其中的作用尚不明确。
研究内容与结论
1, β -HB与肌肉质量的关系:分析BXD小鼠品系发现,β -HB生成能力与肌肉质量呈正相关,且随年龄增长,小鼠、灵长类和人类的β -HB生成能力下降。

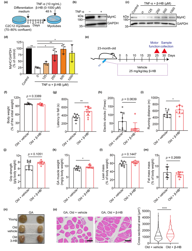
2, β -HB对体外肌肉减少症变化的影响:在体外实验中,β -HB可剂量依赖性地预防TNF -α诱导的C2C12肌管MyHC蛋白水平下降,抑制体外肌肉减少症变化。

3, β -HB对老年小鼠肌肉功能和纤维的影响:给23月龄小鼠补充β -HB,可增强其运动耐力和协调能力,增加腓肠肌相对重量和横截面积,改善肌肉功能和纤维结构。
4, β -HB对老年线虫运动功能和肌纤维完整性的影响:在老年线虫实验中,β -HB能剂量依赖性地改善其运动功能,增加肌纤维中myo3蛋白水平,改善肌丝完整性。

5, 提高内源性β -HB生成能力的影响:过表达线虫中β -HB生成的限速酶HMGS - 1,可改善老年线虫运动功能,表明提高内源性β -HB生成能力有助于改善肌肉减少症。
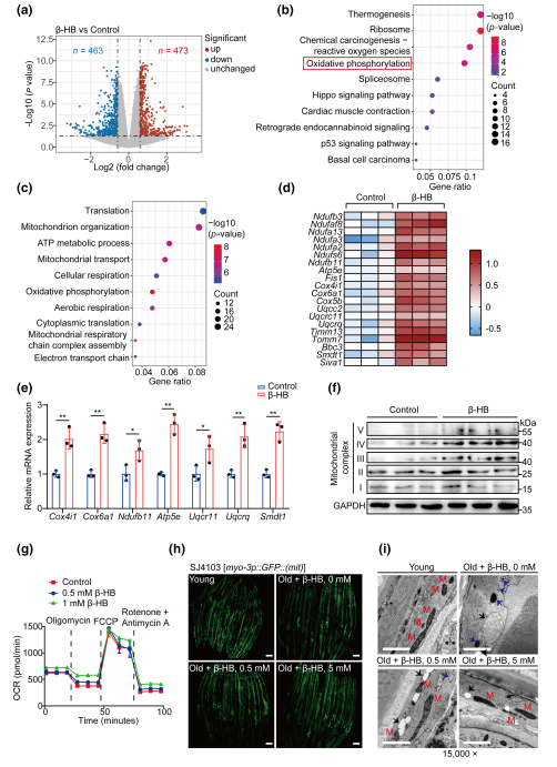
6, β -HB对线粒体功能的影响:β -HB可增强线粒体相关基因转录,提高C2C12肌管的耗氧率,改善老年线虫线粒体数量和形态,提升线粒体功能。

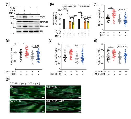
7, 组蛋白β -羟基丁酰化的作用:β -HB可诱导C2C12肌管中组蛋白Kbhb修饰增加,ChIP - seq结果显示,H3K9bhb修饰可显著增加线粒体相关基因位点的富集,抑制p300(组蛋白Kbhb转移酶)会消除β -HB对线粒体相关基因表达的上调作用,表明β -HB通过诱导Kbhb - 依赖的表观遗传修饰,增强线粒体相关基因转录。

8, 组蛋白Kbhb在逆转肌肉减少症中的作用:抑制或沉默p300会消除β -HB对C2C12肌管MyHC表达的保护作用,在老年线虫实验中,抑制组蛋白Kbhb也会消除β -HB和过表达HMGS - 1对运动功能和肌肉纤维结构的改善作用,说明组蛋白Kbhb在β -HB逆转肌肉减少症中不可或缺。
9, CR与组蛋白Kbhb的关系:对小鼠进行CR饮食干预,发现其可降低体重和脂肪质量比,增加瘦肉质量比和相对骨骼肌质量,提高β -HB水平,同时增加小鼠骨骼肌中H3K9bhb水平和下游基因表达,表明CR对骨骼肌和肌肉减少症的有益作用可能部分通过提高β -HB和骨骼肌组蛋白Kbhb水平实现。

实验中使用设备:
跑步机测试
小鼠跑步机测试使用KW - PT跑步机(南京卡尔文生物科技有限公司),跑步机运动带后方装有带电金属格栅,若小鼠停止跑步,格栅会对其施加电击。测试时,小鼠置于跑步机上,初始倾斜角度为10°。跑步机速度逐渐增加,起始速度为8 m/min,10分钟后提升至16 m/min,20分钟后提升至24 m/min,30分钟时停止测试。记录小鼠在30分钟测试期间受到的电击次数,并绘制跑步距离与力竭时间的关系图。
转棒测试
实验所用转棒仪为KW - 6C型(南京卡尔文生物科技有限公司),配备自动计时器和掉落传感器。测试时,将小鼠置于转棒仪上,初始速度设定为6 m/min,随后转棒速度以2 m/min的幅度逐渐增加,直至小鼠疲劳掉落。记录小鼠掉落前在转棒上坚持的时间和距离,以此衡量其运动协调能力和耐力。
抓力测量
使用抓力计KW-ZL-1,(南京卡尔文生物科技有限公司)评估小鼠上肢抓力。测试时,抓住小鼠尾巴将其提起,引导小鼠抓住连接数字测力计的坚固网格,然后轻轻向后拉小鼠尾巴,直至其松开抓握,此时数字测力计上显示的拉力读数即为抓力。每只小鼠连续进行5次测试,计算其肢体肌肉平均最大抓力值(单位:克)。
研究局限与展望:
研究存在局限性,如短期研究无法评估β -HB补充剂的长期副作用,动物实验结果需在人体中验证,且未充分评估饮食、运动和个体代谢差异的影响。未来需开展长期研究、临床实验以进一步探究β -HB的作用 。